首页
最新动态
协会概况
协会会员
会员服务
加入协会
广告大赛
Open Menu
最新动态
协会概况
协会会员
会员服务
加入协会
广告大赛
通知公告
协会动态
文件法规
行业资讯
资源交流
首页
>
最新动态
>
通知公告
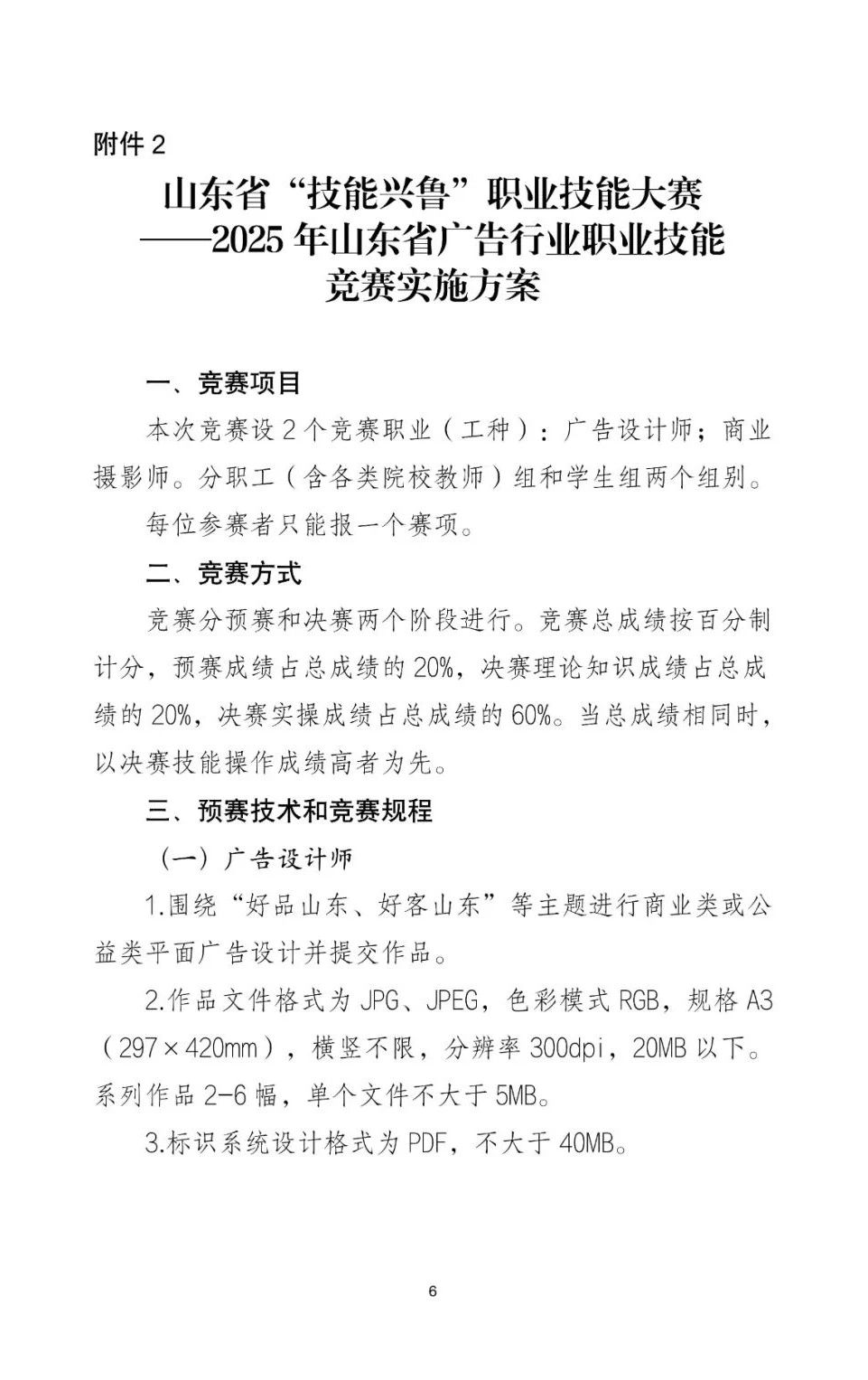
关于组织开展山东省“技能兴鲁”职业技能大赛——2025年广告行业职业技能竞赛的通知
更新时间:2025-08-21
最新动态
通知公告
协会动态
文件法规
行业资讯
资源交流
协会概况
关于协会
协会章程
入会须知
协会会员
会员服务
资质认定
广告培训
人才战略
资源推荐
广告监管
加入协会
广告大赛
赛事通知
泰山杯
学院杯
公益广告大赛
扫描官方二维码关注 我们
地址:
山东省济南市历下区青年东路16号3楼303室
办公室:
15650017209
会员部:
15552545000
版权所有:山东省广告协会 Copyright 2024-2025 sdsggxh.cn. All Rights Reserved
鲁ICP备14008080号-4
客服热线: 0531-82623093
友情链接
友情链接1
友情链接2
友情链接3